TLP293-4 SMD Optrons, izeja fototranzistors, Channels:4, 80V, SO16
TLP293-4 SMD Optrons, izeja fototranzistors, Channels:4, 80V, SO16
TLP293-4 SMD Optrons, izeja fototranzistors, Channels:4, 80V, SO16 TLP293-4 SMD Optrons, izeja fototranzistors, Channels:4, 80V, SO16

* Produktu fotogrāfijas ir tikai noskatīšanai un var dažreiz atšķirties no priekšmeta reāla izskata. Bet galvenās īpašības ir vienādas.

TLP293-4 SMD Optrons, izeja fototranzistors, Channels:4, 80V, SO16

Cena: 2.16 €
00028879
TLP293-4-E-T
5
  • Apraksts

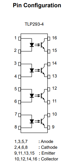
    • Manufacturer TOSHIBA
    • Type of optocoupler optocoupler
    • Mounting SMD
    • Number of channels 4
    • Kind of output transistor
    • Insulation voltage 3,75kV
    • CTR@If 50-600%@0,5mA
    • Collector-emitter voltage 80V
    • Case SO16
    • Masa bruto0.215 g

    Parametri

    Papildu dokumentācija

Saistītie produkti